目前在:首頁 > 法令轉知
首頁 會員登入 網站地圖連絡我們分享至:
地政法令
財稅法令
農業法令
戶政法令
營建法令
相關法律
相關法令
裁判新訊
司法判解
法規草案
法令轉知
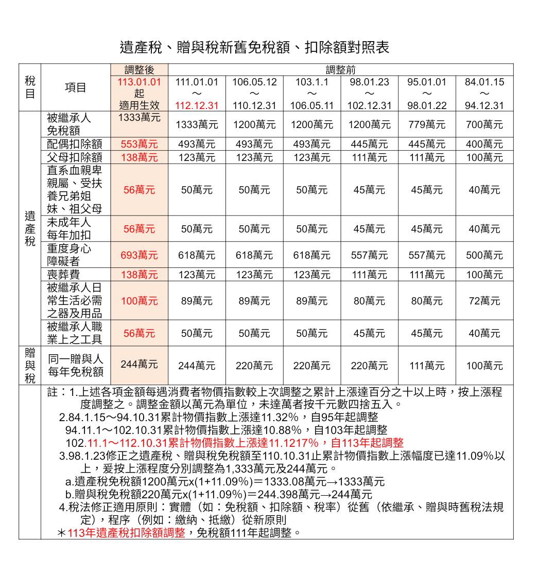
摘要: 遺產稅、贈與稅新舊免稅額、扣除額對照表
發文單位:
發文日期:
發文字號:
內容:
返回目錄
活動場地租借 房地移轉稅務試算區 增值稅試算機 電子謄本申請 地籍圖資查詢 稅務網路申報 送件進度查詢 實價登錄申報 交易實價查詢 法拍標的檢索 行政執行拍賣公告網 全國法規檢索 地政法規檢索 財稅法規檢索 法學資料檢索 監護輔助宣告 中市自治法規 臺中市都市計畫查詢 臺中市空間資訊查詢 臺中市數位地圖館 國有財產署中區分署權 不動產資訊平台 全國工商行政服務網 電子六法全書 行政院公報資訊網
會址:臺中市西屯區重慶路163-3號3F
TEL:04-2315-9298  FAX:04-2315-5277
Copyrig © 2012 社團法人臺中市直轄市地政士公會 All rights reserved.
瀏覽人數:1924137
網頁設計:大傳數位科技